Honda Civic manuals

Subaru Legacy BN/BS (2015-2019) Service Manual: Brake warning light does not go off

DETECTING CONDITION:

Brake warning light circuit is shorted.

Defective sensor/connector

Defective CAN communication

TROUBLE SYMPTOM:

After starting the engine, the brake warning light continues to illuminate.

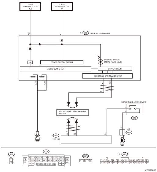
WIRING DIAGRAM:

NOTE:

For the coupling connector, refer to “WIRING SYSTEM”.

Parking brake / brake fluid level warning light system Parking Brake / Brake Fluid Level Warning Light System

STEPCHECKYESNO

1.CHECK INSTALLATION OF VDCCM&H/U CONNECTOR.

1) Turn the ignition switch to OFF.

2) Check that the VDCCM&H/U connector is inserted until it is locked by clamp.

Is the connector firmly inserted-

Warning Light Illumination Pattern > BRAKE WARNING LIGHT DOES NOT GO OFF

Insert the VDCCM&H/U connector until it is locked by clamp.

2.READ DTC.

Read the DTC. Read Diagnostic Trouble Code (DTC)

Is DTC displayed-

Perform the diagnosis according to DTC. List of Diagnostic Trouble Code (DTC)

Warning Light Illumination Pattern > BRAKE WARNING LIGHT DOES NOT GO OFF

3.CHECK BRAKE FLUID AMOUNT.

Check the amount of brake fluid in the reservoir tank of master cylinder.

Does the level of the brake fluid amount fall between the lines of “MAX” and “MIN”-

Warning Light Illumination Pattern > BRAKE WARNING LIGHT DOES NOT GO OFF

Replenish brake fluid to the specified value.

4.CHECK BRAKE FLUID LEVEL SWITCH.

1) Turn the ignition switch to OFF.

2) Disconnect the level switch connector (B16) from master cylinder.

3) Measure the resistance of master cylinder terminals.

Terminals

No. 1 — No. 2:

Is the resistance 1 M- or more-

Warning Light Illumination Pattern > BRAKE WARNING LIGHT DOES NOT GO OFF

Replace the master cylinder. Master Cylinder

5.CHECK GROUND SHORT OF HARNESS.

1) Disconnect the connector from the combination meter.

2) Measure the resistance between combination meter connector and chassis ground.

Connector & terminal

(i10) No. 23 — Chassis ground:

Is the resistance 1 M- or more-

Warning Light Illumination Pattern > BRAKE WARNING LIGHT DOES NOT GO OFF

Repair the harness connector between combination meter and brake fluid level switch.

6.CHECK LAN SYSTEM.

Perform the diagnosis for LAN system. Basic Diagnostic Procedure

Is there any fault in LAN system-

Perform the diagnosis according to DTC for LAN system. List of Diagnostic Trouble Code (DTC)

Warning Light Illumination Pattern > BRAKE WARNING LIGHT DOES NOT GO OFF

7.CHECK COMBINATION METER.

Check the combination meter. Combination Meter System > OPERATION

Is combination meter OK-

Replace the VDCCM&H/U. VDC Control Module and Hydraulic Control Unit (VDCCM&H/U)

Replace the combination meter. Combination Meter

Warning light illumination pattern
...

Inspection
(1)Ignition switch(7)VDC OFF indicator light(13)VDC warning light & VDC indicator light(2)OFF(8)Electronic parking brake warning light(14)2 seconds or more(3)ON(9)Hill hold indicator light(15)Electron ...

Other materials:

Dtc p0890 tcm power relay sense circuit low
DTC DETECTING CONDITION:Immediately at fault recognitionTROUBLE SYMPTOM:Improper gear shiftingWIRING DIAGRAM:Power supply circuit Power Supply Circuit > WIRING DIAGRAMEngine electrical system Engine Electrical System > WIRING DIAGRAMSTEPCHECKYESNO1.CHECK ECM CONNECTOR.Check the connecting conditio ...

© 2017-2026 Copyright www.sulegacy.com