Honda Civic manuals

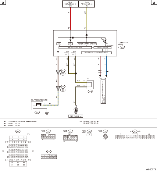
Subaru Legacy BN/BS (2015-2019) Service Manual: Oil pressure warning light system wiring diagram

Subaru Legacy BN/BS (2015-2019) Service Manual / Wiring system / Oil pressure warning light system wiring diagram

Occupant detection system wiring diagram
...

Parking brake brake fluid level warning light system wiring diagram
...

Other materials:

Dtc u0077 lin communication bus "ecm/pcm" off
DTC DETECTING CONDITION:Immediately at fault recognitionCAUTION:After servicing or replacing faulty parts, perform Clear Memory Mode Clear Memory Mode > OPERATION, and Inspection Mode Inspection Mode > PROCEDURE.WIRING DIAGRAM:• Engine Electrical System ENGINE TYPE EZ (WITHOUT PUSH BUTTON ST ...

© 2017-2025 Copyright www.sulegacy.com