Honda Civic manuals

Subaru Legacy BN/BS (2015-2019) Service Manual: Rearview camera system wiring diagram

Subaru Legacy BN/BS (2015-2019) Service Manual / Wiring system / Rearview camera system wiring diagram

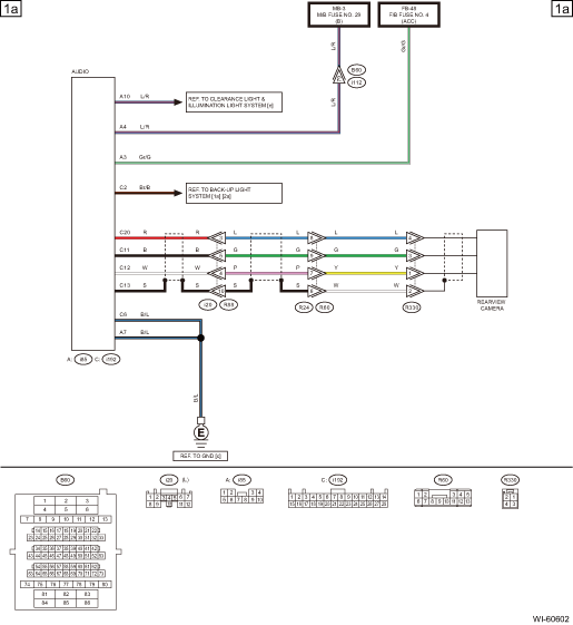
1. SEDAN MODEL (6.2 INCH DISPLAY)

2. SEDAN MODEL (7 INCH DISPLAY WITHOUT AUDIO AMPLIFIER)

3. SEDAN MODEL (7 INCH DISPLAY WITH AUDIO AMPLIFIER)

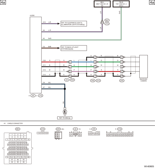
4. OUTBACK MODEL (6.2 INCH DISPLAY)

5. OUTBACK MODEL (7 INCH DISPLAY WITHOUT AUDIO AMPLIFIER)

6. OUTBACK MODEL (7 INCH DISPLAY WITH AUDIO AMPLIFIER)

Rear wiring harness rh location
ConnectorConnecting toNo.PoleColorAreaNo.DescriptionAB1822YC-4 Airbag CMAB222YC-3 Seat cushion airbag module RHAB242YC-3 Side airbag module RHAB262BB-3 Pretensioner RHAB284YB-3 Side airbag sensor RHAB ...

Rearview mirror system wiring diagram
1. WITHOUT AUTOMATIC ANTI-GLARE2. WITH AUTOMATIC ANTI-GLARE ...

Other materials:

Removal
1. Remove the transmission assembly from the vehicle. Automatic Transmission Assembly > REMOVAL2. Remove the air breather hose. Air Breather Hose > REMOVAL3. Remove the oil pan and control valve body. Control Valve Body > REMOVAL4. Remove the transmission harness. Transmission Harness > REMOVAL5 ...

© 2017-2025 Copyright www.sulegacy.com