Honda Civic manuals

Subaru Legacy BN/BS (2015-2019) Service Manual: Back-up light system wiring diagram

Subaru Legacy BN/BS (2015-2019) Service Manual / Wiring system / Back-up light system wiring diagram

1. SEDAN MODEL (ENGINE TYPE FB)

2. SEDAN MODEL (ENGINE TYPE EZ)

3. OUTBACK MODEL (ENGINE TYPE FB)

4. OUTBACK MODEL (ENGINE TYPE EZ)

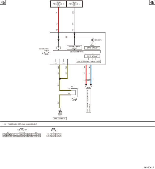
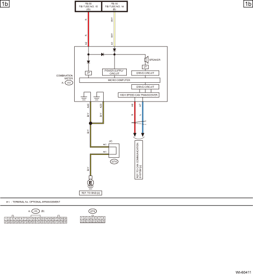
Audio system wiring diagram
1. 6.2 INCH DISPLAY2. 7 INCH DISPLAY (WITHOUT AUDIO AMPLIFIER)3. 7 INCH DISPLAY (WITH AUDIO AMPLIFIER) ...

Blind spot detection rear cross traffic alert wiring diagram
...

Other materials:

Removal
1. Disconnect the ground terminal from battery sensor. NOTE2. Remove the cover assembly - column.(1) Remove the clips, and remove the cover - column.(2) Remove the screws by turning the steering wheel to right and left.(3) Release the claw, and remove the cover assembly - column UPR and the cover a ...

© 2017-2025 Copyright www.sulegacy.com