Honda Civic manuals

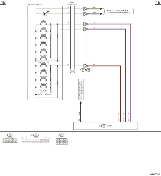
Subaru Legacy BN/BS (2015-2019) Service Manual: Audio system wiring diagram

1. 6.2 INCH DISPLAY

2. 7 INCH DISPLAY (WITHOUT AUDIO AMPLIFIER)

3. 7 INCH DISPLAY (WITH AUDIO AMPLIFIER)

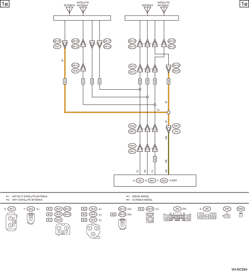
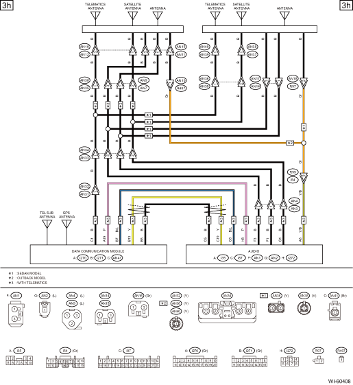
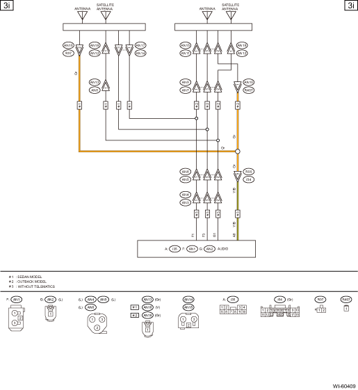
Antenna cord location
1. WITHOUT TELEMATICSConnectorConnecting toNo.PoleColorAreaNo.DescriptionAN13A-2 Audio (sedan model without navigation)3C-2 Audio (outback model without navigation)3A-2 Navigation unit (sedan model wi ...

Back-up light system wiring diagram
1. SEDAN MODEL (ENGINE TYPE FB)2. SEDAN MODEL (ENGINE TYPE EZ)3. OUTBACK MODEL (ENGINE TYPE FB)4. OUTBACK MODEL (ENGINE TYPE EZ) ...

Other materials:

Electrical component location location
(1)Keyless access CM(8)ECM(14)Center interior antenna(2)Mechanical key(9)Front interior antenna(15)Rear interior antenna(3)Access key(10)TCM (engine type: FB)(16)Rear exterior antenna(4)ID code box(For C0 and C5 model only)(11)Push button ignition switch(17)Trunk opener button(5)Front outer handle ( ...

© 2017-2025 Copyright www.sulegacy.com