Honda Civic manuals

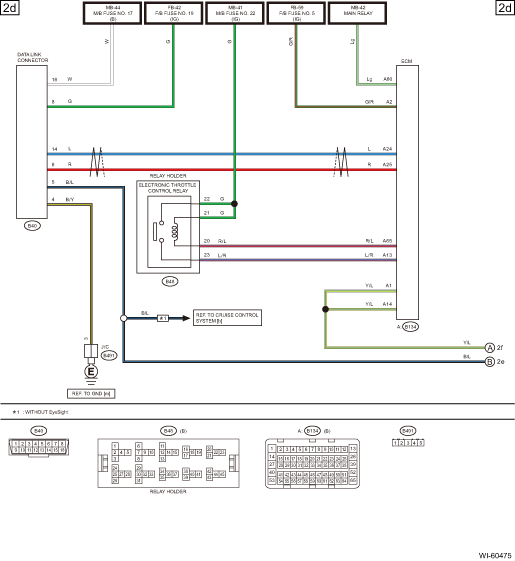
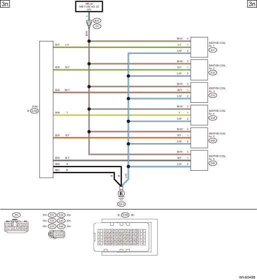
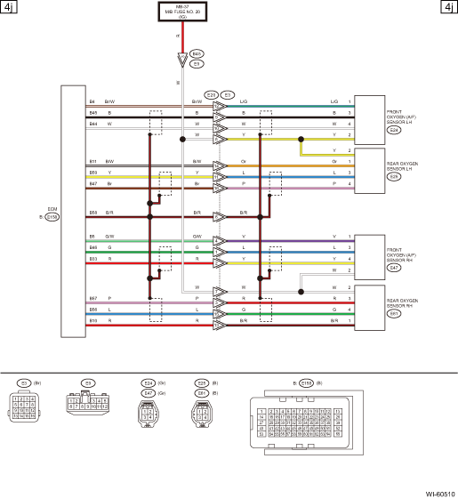
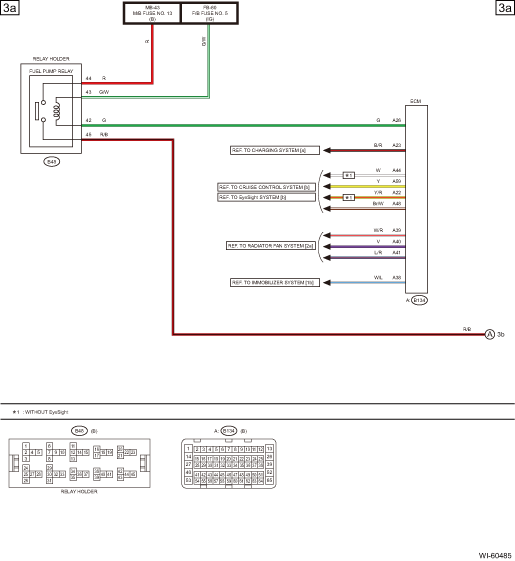
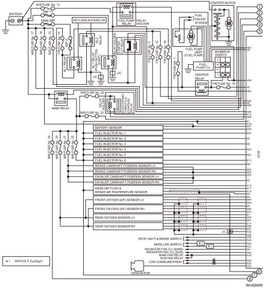
Subaru Legacy BN/BS (2015-2019) Service Manual: Engine electrical system wiring diagram

Subaru Legacy BN/BS (2015-2019) Service Manual / Wiring system / Engine electrical system wiring diagram

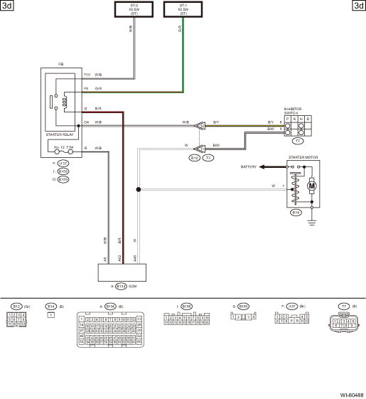
1. ENGINE TYPE FB (WITHOUT PUSH BUTTON START)

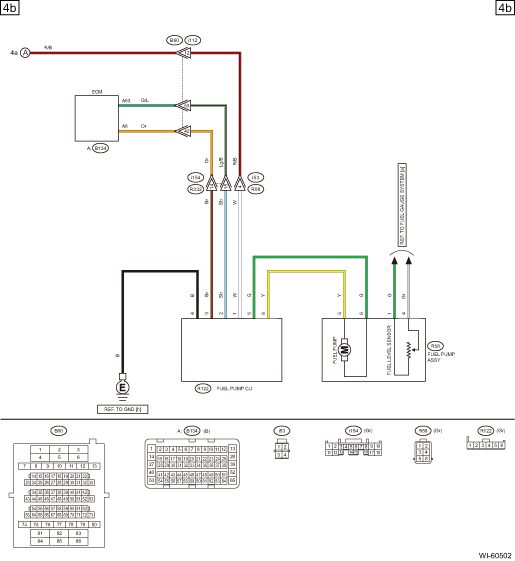
2. ENGINE TYPE FB (WITH PUSH BUTTON START)

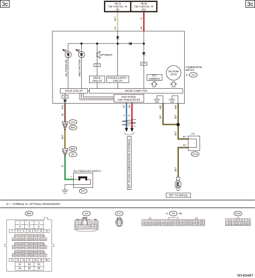
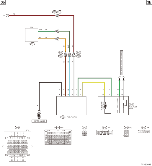
3. ENGINE TYPE EZ (WITHOUT PUSH BUTTON START)

4. ENGINE TYPE EZ (WITH PUSH BUTTON START)

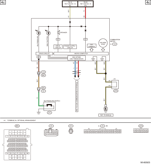
Electric power steering system wiring diagram
...

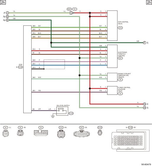
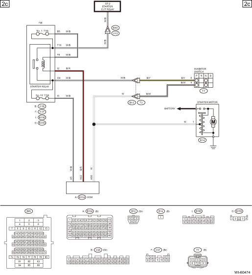
Engine wiring harness and transmission cord location
1. ENGINE TYPE FBConnectorConnecting toNo.PoleColorAreaNo.DescriptionAT13BD-5 Primary speed sensorAT43GrD-5 Secondary speed sensorAT53GrD-4 Turbine speed sensorAT63BD-5 Secondary pressure sensorE42LB- ...

Other materials:

Dtc p2096 post catalyst fuel trim system too lean bank 1
DTC DETECTING CONDITION:Detected when two consecutive driving cycles with fault occur.CAUTION:After servicing or replacing faulty parts, perform Clear Memory Mode Clear Memory Mode > OPERATION, and Inspection Mode Inspection Mode > PROCEDURE.WIRING DIAGRAM:• Engine Electrical System ENGINE T ...

© 2017-2026 Copyright www.sulegacy.com