Honda Civic manuals

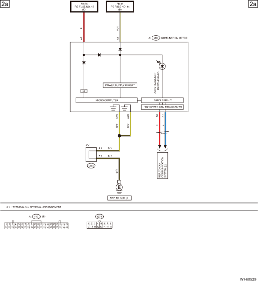
Subaru Legacy BN/BS (2015-2019) Service Manual: Headlight beam leveler system wiring diagram

Subaru Legacy BN/BS (2015-2019) Service Manual / Wiring system / Headlight beam leveler system wiring diagram

1. WITHOUT SRF

2. WITH SRF

Harness components location location
1. SEDAN MODEL(1)Front wiring harness(10)Trunk lid cord(18)Inhibitor harness(2)Engine wiring harness(11)Rear door cord LH(19)Parking brake sub wiring harness RH(3)Bulkhead wiring harness(12)Front door ...

Headlight system wiring diagram
...

Other materials:

Dtc p0101 mass or volume air flow sensor "a" circuit range/performance
DTC DETECTING CONDITION:Detected when two consecutive driving cycles with fault occur.TROUBLE SYMPTOM:• Improper idling• Engine stalls.• Poor driving performanceCAUTION:After servicing or replacing faulty parts, perform Clear Memory Mode Clear Memory Mode > OPERATION, and Inspecti ...

© 2017-2025 Copyright www.sulegacy.com