Honda Civic manuals

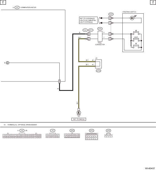
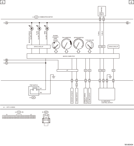
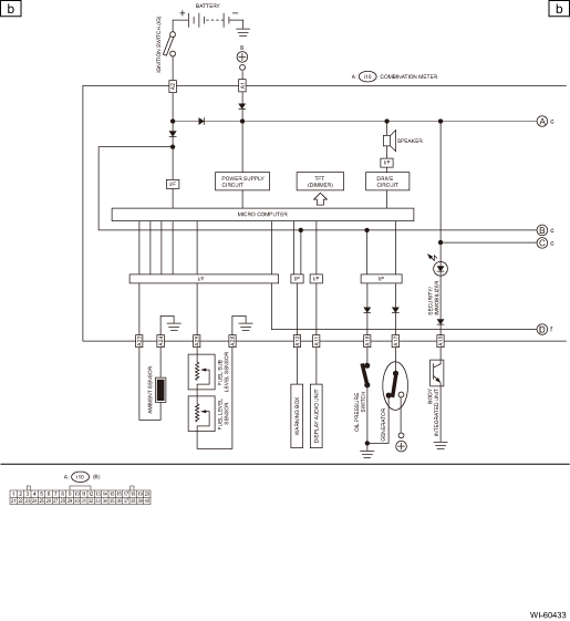
Subaru Legacy BN/BS (2015-2019) Service Manual: Combination meter system wiring diagram

Subaru Legacy BN/BS (2015-2019) Service Manual / Wiring system / Combination meter system wiring diagram

Clearance light and illumination light system wiring diagram
...

Coolant temperature system wiring diagram
...

Other materials:

Dtc u0140 lost communication with body control module
NOTE:Refer to “LAN SYSTEM (DIAGNOSTICS)” for diagnostic procedure. Basic Diagnostic Procedure1. OUTLINE OF DIAGNOSIS• Detect malfunction of CAN communication.• Judge as NG when CAN communication failure occurs with the body integrated unit.2. EXECUTION CONDITIONSecondary Par ...

© 2017-2026 Copyright www.sulegacy.com