Honda Civic manuals

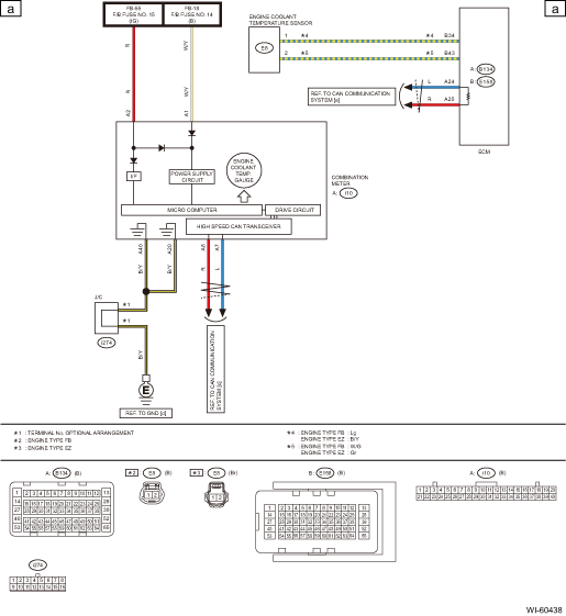
Subaru Legacy BN/BS (2015-2019) Service Manual: Coolant temperature system wiring diagram

Subaru Legacy BN/BS (2015-2019) Service Manual / Wiring system / Coolant temperature system wiring diagram

Combination meter system wiring diagram
...

Cruise control system wiring diagram
...

Other materials:

Clear memory mode operation
1. On «Start» display, select «Diagnosis».2. On «Vehicle selection» display, input the target vehicle information and select «Confirmed».3. On «Main Menu» display, select «Each System».4. On «Select System» display, select «EyeSight» and select «Enter».5. On «Select Function» dis ...

© 2017-2026 Copyright www.sulegacy.com