Honda Civic manuals

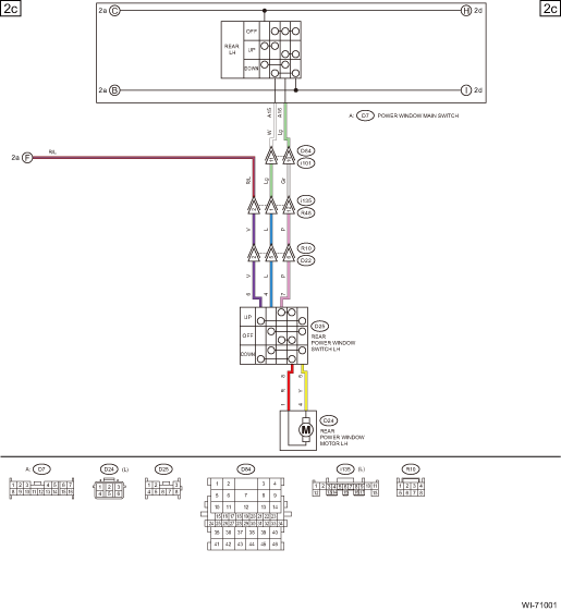
Subaru Legacy BN/BS (2015-2019) Service Manual: Power window system wiring diagram

Subaru Legacy BN/BS (2015-2019) Service Manual / Wiring system / Power window system wiring diagram

1. WITH DRIVER'S SEAT AUTO-REVERSE FUNCTION

2. WITH DRIVER'S SEAT AND PASSENGER'S SEAT AUTO-REVERSE FUNCTION

Power seat system wiring diagram
1. DRIVER'S SEAT (WITHOUT MEMORY)2. DRIVER'S SEAT (WITH MEMORY)3. PASSENGER'S SEAT ...

Radiator fan system wiring diagram
1. ENGINE TYPE FB2. ENGINE TYPE EZ ...

Other materials:

Dtc p0122 throttle/pedal position sensor/switch "a" circuit low
DTC DETECTING CONDITION:Immediately at fault recognitionTROUBLE SYMPTOM:• Improper idling• Engine stalls.• Poor driving performanceCAUTION:After servicing or replacing faulty parts, perform Clear Memory Mode Clear Memory Mode > OPERATION, and Inspection Mode Inspection Mode > PRO ...

© 2017-2026 Copyright www.sulegacy.com