Honda Civic manuals

Subaru Legacy BN/BS (2015-2019) Service Manual: Tire pressure monitoring system wiring diagram

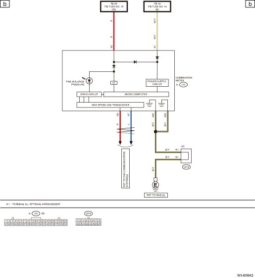
Subaru Legacy BN/BS (2015-2019) Service Manual / Wiring system / Tire pressure monitoring system wiring diagram

Telematics system wiring diagram
1. WITHOUT AUDIO AMPLIFIER2. WITH AUDIO AMPLIFIER ...

Turn signal light and hazard light system wiring diagram
...

Other materials:

Dtc u0140 lost communication with body control module
DTC DETECTING CONDITION:No data is received from body integrated unit.TROUBLE SYMPTOM:Cooperation control with body integrated unit does not operate properly.STEPCHECKYESNO1.CHECK PERFORMING OF BASIC DIAGNOSTIC PROCEDURE.Was the basic diagnostic procedure performed up to STEP 8- Diagnostic Procedure ...

© 2017-2025 Copyright www.sulegacy.com